消费者在购买纺织类产品时,除了品牌、宣传和性价比,更会被产品的故事、颜色和花型吸引。纺织品带来的情感体验超越产品的宣传,更多地受到消费者的喜爱,一些重品质和定制化的“小而美”花型也借此出圈,被打造为有热度的产品。消费者对纺织花型里的文化内涵追求只增不减,不仅要美观,还要能引发情感共鸣。好的纺织品花型设计,不仅是创作者奇思妙想的落地,还能运用本土文化或跨界元素,让消费者在购买时获得特别的情绪体验。
本文将从有情感共鸣的纺织品花型设计角度切入,首先对现代纺织品花型设计概念进行解释,结合经济现象和艺术疗愈,列举相关市场案例论述。探讨现代纺织品花型设计与消费者情感之间的联系,二者是如何相互促进,以及对纺织品花型设计的发展趋势会有怎样的影响。
关键词:现代纺织品;花型设计;消费者情感;她经济
1.引言
1.1研究背景
随着社会经济发展和人们审美观念变化,消费者在购买纺织品时,更加注重探索美观背后的文化含义及艺术价值。“她经济”崛起和消费升级,也促使现代纺织品花型设计从功能性需求转向情感化表达。据中国纺织工业联合会统计,2022年国内印花纺织品市场规模突破6000亿元,2023年“情感化设计”品类增长率达23%。消费者对产品的选择逐渐从“实用主义”转向“情感共鸣”,推动纺织品花型设计范式革新。Z世代也逐步成为情感消费的主力军,并在纺织品上催生出更多情感化的设计。
据小红书《后疫情消费心理调研报告》和MOBTECH研究院数据,在数字化与消费升级的双驱下,消费者对纺织品的购物动机正在由基础功能需要,逐渐转变为情感化、个性化与精神共鸣。后疫情时代,人们对居家环境与产品的情绪价值关注度显著提升,纺织品也成为传递情感、缓解焦虑的重要媒介。在文化复兴和全球化交织的语境下,本土文化元素与国际审美趋势的融合成为纺织品花型设计的核心创新方向。
1.2研究目的和意义
本研究旨在探索现代纺织品花型设计与消费者情感的互动,产品花型是如何通过感官触动消费者情感,并分析这种互动对于提升品牌认同感的作用机制,构建基于情感需求的设计方法论。结合设计方法论,探索如何在纺织品花型中体现美观、实用和功能的整合,以实现更高的设计目标、为纺织品行业提供可落地的创新策略。
研究该主题不仅能丰富艺术设计美学和人类情感关系的知识体系,也能为设计师提供理论依据,从而开发出更加人性化、心理健康导向的纺织类产品。
传统纺织品设计大多聚焦工艺美学,缺乏对消费者深层情感需求的系统性探索。在市场环境的激烈竞争下,情感驱动消费的底层逻辑,要求企业通过设计建立差异化优势。研究纺织品花型设计与情感的关联性,既能提升产品附加值、增强用户黏性,也能指导设计师平衡商业价值与文化表达,为行业提供从“功能满足”到“情感共鸣”的转型路径。
2.现代纺织品花型设计概述
2.1课题研究的历史和现状
纺织品花型设计整体在向“个性化”不断发展。欧美市场的成熟度较高,情感化设计转型也更早,我国的情感化设计发展相对滞后一些。我国在2018年发布的《纺织品图案设计情感体验评价指南》中首次量化了“温暖感”“活力感”等情感维度。
国内的纺织品设计经历了以下几个阶段:2000年以前,纺织品以复制传统纹样为主。随着20世纪更多工艺技术的普及,有了较大突破。宏华数码在2014年推出了高速数码印花机,从而推动了复杂图案的实现。2015年后,不少电商平台比如天猫、京东开始通过用户数据推荐个性化产品,C2M模式也通过让“用户直连制造商”,更好地了解消费者需求。同时,国内中产阶级的扩大和消费升级,也让消费者更关注起产品的情感价值。2023年左右开始的后疫情时代,消费者对纺织品的情感需求主要集中在治愈,舒适和安全感上。
2.2研究概念界定
本文聚焦2010年后全球市场的家用纺织品,通过实验法与模型法,结合纺织品花型设计案例,分析图案、色彩等视觉元素对消费者情感偏好的影响,探究设计元素与文化符号的情感映射,不涉及功能面料的物理性能研究。
作者重点关注国内消费市场,研究纺织品花型设计的形态和元素是如何传递情感价值,以及消费者情感如何引导设计创新。运用心理学、设计学和市场营销学,分析设计语言的创新和审美趋势,运用情感认知理论建立情感模型,量化消费者的情感反馈,并结合消费者行为数据,验证设计策略的商业转化效果。
2.3研究的内容和方法
本文研究采用理论模型法和案例研究法,结合学术理论概念,选取成功和失败的设计案例,分析其情感化设计策略与消费者反馈的关联。采用大数据分析法,通过分析电商平台评论、社交媒体数据,挖掘消费者对印花设计的情感关键词,例如治愈、复古等。
在前者的基础上,采用文化与社会学研究法,深究内容的差异和特色。采用符号学分析印花图案中的符号意义是如何引发消费者情感共鸣的。并采用跨文化比较法,比较不同文化背景下消费者对同一花型设计的情感反应差异。
3.现代纺织品花型设计趋势分析
3.1现代花型流行风格和趋势
近几年,伴随当代消费者需求中的文化认同、情感价值和个性化表达不断提升,纺织品花型设计的主流趋势方向是自然疗愈、意式童趣、数字国潮和新古典奢华。
Pantone近几年的年度流行色也围绕着治愈舒缓的概念展开,从2023年的柔和桃,到2024年的摩卡棕,再到2025年的云上舞白,流行色体现消费者的核心感受——轻松和安全感。
2025年国内自然风印花的搜索量同比增长 48%,在后疫情时代,纺织品的自然元素明显增多了。南通叠石桥家纺城在2025年秋冬新品中的国潮风格产品,数量显著增加,目标直指注重文化认同和情感慰藉的年轻消费主力。

3.2技术进步对设计的影响
受技术发展的影响,数字印花技术、AI生成等,让纺织品花型设计更灵活,满足更多个性化需求。数码喷印技术提升了纺织图案的精细度,减少了套色限制,能精准灵活地实现复杂渐变和细腻的笔触质感。
除了实现基本效果,通过现代技术能够更直观地展现情感状态。柏林纺织展上,3D电子提花机将情感数据流转化为织物语言。观众佩戴生物传感器编织围巾,焦虑情绪生成锯齿状闪电纹,愉悦心境输出柔和的水波纹。花型设计从“设计师主权”向“情感众创”范式转移。
3.3社会文化因素考量
3.3.1市场需求调研
从消费趋势角度来说,发达国家市场如欧美的消费者更注重环保印花和文化符号;新兴市场如东南亚、非洲等地偏好高性价比的时尚快消花型产品,受社交媒体驱动明显;中东市场偏好几何图案与金色系;东亚市场的国潮元素增速较快。我国纺织品花型受文化自信主导,国货品牌崛起,国潮IP印花增速超30%,下沉市场偏好吉祥图案。
作者通过细分市场的需求,针对全球不同区域和文化背景的消费者进行举例分析,如下表。
表2市场区域和纺织品花型消费趋势的关系

3.3.2在“她经济”时代下的现代纺织品花型设计
“她经济”最早由经济学家史清琪女士提出,随着女性经济和社会地位的提高,现代女性在消费市场上有着巨大潜力,引导出新的消费趋势。她经济是女性主导的消费市场,其审美偏好显著影响设计趋势(艾媒咨询,2023)。女性消费观念走向多元化,她们拒绝设限,通过养生和疗愈进行自我重塑,主张探索真我和自由。商家围绕“她经济”,在纺织品市场开拓了许多女性视角的新产品。
2024年的纺织品消费规模约3万亿元(女性消费占比65%—70%)情感化印花成为花型的设计趋势,治愈系图案(如自然花卉)、文化IP联名款(如敦煌纹样)受年轻女性青睐。女性消费者选择悦己消费,她们更关注产品的情感叙事性。例如,国内品牌“绽放”通过花卉图案讲述女性成长故事,其复购率比行业均值高40%。因此,情感化的花型设计可能促进品牌忠诚度,增强用户体验。如何通过印花元素提升女性消费者情感粘性。
3.3.3现代纺织品花型设计在艺术疗愈中的运用
通过情感化设计主导,花型设计从单纯的视觉美学转向情感叙事,例如自然纹理对应治愈感、几何抽象传递科技感、传统文化符号引发文化认同。心理学研究表明,流动曲线与柔和色彩可降低焦虑水平(Küller et al., 2006)。品牌“无印良品”推出的“治愈系”床品系列,采用云朵纹样与莫兰迪色系,上市首月销量突破10万件(无印良品财报,2022)。
4.消费者情感反应研究
4.1情感营销理论基础
Plutchik的情感理论指出,设计可通过八种基本情绪(如喜悦、信任)触发消费行为。例如,爱马仕丝巾通过“旅行叙事”主题激发消费者的探索欲,使产品溢价率提高了很多。可见,情感化设计可以通过图案、色彩、叙事等元素激发用户的情感共鸣。
4.1.1消费者情感需求引导设计方向和风格

图为笔者自制的2025全球消费者画像及情感需求分类,内容参考WGSN趋势机构权威发布的《未来消费者》趋势预测报告。
据《中国纺织服装消费趋势白皮书》研究表明,2015年中国“悦己型消费”占比首次超过功能性消费,消费者更关注纺织品传递的文化认同和情感价值。优衣库在2015年推出“UT me!”定制平台,允许用户上传图案并72小时内收货,这种互动式图案设计在市场取得了不错的反响,不仅促进销售还让品牌迅速出圈。
以国内纺织品的消费者为例,作者根据不同客群做了纺织品花型的情感消费分层,如下表。
此外,性别差异需求也不同。女性消费者偏好花卉叙事和柔性线条感的花型,比如永生花渐变效果和新中式水墨晕染肌理;而男性消费者则倾向工业解构主义或者科技感光效纹理。
4.2纺织品图案和色彩与情绪的关联
视觉符号和色彩是消费者感知品牌的最初接触点。通过研究不同色彩的象征意义,结合品牌定位和目标消费群体,选择能引发积极联想和情感共鸣的主色调和辅助色系。
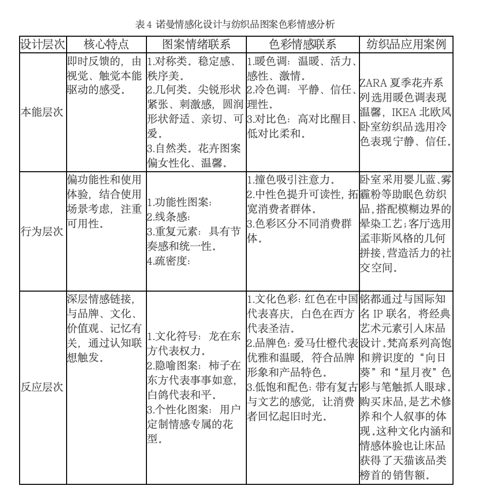
美国认知心理学家Donald A. Norman在《情感化设计:我们为何喜欢(或讨厌)日常用品》一书中提出了情感化的三层次模型,即本能、行为和反应的设计,把设计从单纯的实用功能推向情感维度。行为是用户体验和产品的可使用程度。反应则是消费者感兴趣的文化意义和个人情感记忆。笔者将分析图案和色彩在这三个层次中的表现,并制作成纺织品色彩和图案的情绪分析。

4.2.1设计激发消费者情感
花型设计不仅仅是图案,还涉及材质、颜色、文化元素等。情感需求可能体现在对自然、文化记忆、个性化表达等方面。例如,自然元素可能带来宁静感,复古图案可能引发怀旧情感,而定制设计则满足个人表达的需求。北欧品牌Marimekko使用大胆花朵图案传递自由精神,爱马仕的丝巾融合各地文化符号,日本品牌NUNOO的扎染工艺,以及Etsy上的定制服务。
4.2.2情感表达在纺织品花型设计中的作用
Donald A. Norman在《情感化设计:我们为何喜欢(或讨厌)日常用品》一书中提出了情感化的三层次模型,把设计从单纯的实用功能推向情感维度。
芬兰Marimekko设计师Maija Isola在1964年创作的Unikko罂粟花图案,用突破北欧极简传统的大胆笔触,将战后一代对自由生命的渴望绽放在织物表面。这种突破性的自然主义表达,实则是将消费者对束缚的反抗情绪转化为视觉符号。这些案例能具体说明情感需求引导设计方向,促使设计师创作出动人的花型。
运用刺绣、提花和立体压花等工艺的表达,比如在面料上加入立体的毛绒贴布绣,在视觉基础上又传达出更多的温暖触感。
4.3花型设计师如何把握消费者情感需求
《场景革命》作者吴声说:“很多时候,人们喜欢的不是产品本身,而是产品所处的场景,以及场景中自己浸润的情绪。”需要深入理解消费者视角下的消费心理和情感需求,才能更好地设计。
笔者通过收集电商平台和社交媒体上对于家用纺织品花型的评论,总结出成功案例和失败案例。笔者发现,消费者对于纺织品花型的核心诉求是美观和实用的平衡。正面情感集中在温馨、舒适、耐脏、美好寓意等关键词,而负面情感聚焦在风格不搭、视觉疲劳、廉价感等关键词。

4.3.1故事叙述手法运用
未来的纺织品不仅是故事的讲述者,更会成为自主进化的叙事生命体,在经纬交织中,不断生成属于不同时代的集体精神诗篇。
例如这幅爱马仕的莫里哀马戏团的数码印花作品:设计师复刻源自1983年的经典花型,使消费者在折叠丝巾时能看到不同的表演场景。消费者通过在现实生活中佩戴丝巾,进行了二次互动和分享,让纺织品花型超越了本身的装饰功能,起到了互动和传播的作用,也让叙事在观众的解读中延续。

图片1爱马仕莫里哀马戏团丝巾(完整和局部)
4.3.2场景化的情感共鸣
采用热点借势和节日营销方法提升情感共鸣。比如可以结合传统节日(如春节)和新兴节日(如“双十一”),融入玄学元素和主题色,通过场景体验,打造出独具特色的节日营销方案,提升品牌节日氛围和销售转化。比如在家庭场景中,运用治愈系图案,搭配低饱和度的自然元素,加入功能性叙事,用自然图案和芳香剂让消费者联想到日落时分的玫瑰花园。
4.3.3跨界资源整合
成功的IP会通过周边产品延伸生命力,提高产品销售数额。山姆会员商店的迪士尼美美毯和Tom & Jerry毯凭借受欢迎的IP和高颜值成为断货王。选择与目标客群情感共鸣的IP能提高产品的销售。比如与电影IP公司、传统文化IP、艺术家等开展跨界文化联名合作,推出联名产品、举办主题展览等,提升品牌文化内涵和艺术价值。
目前年轻消费者是消费的主力军,他们喜爱品质高又有个性化的花型,兼具“小而美”的属性。成功案例比如野兽派的店铺爆品——熊猫太极毯,主打“IP联名+明星同款”策略,将中国文化符号太极文化与国宝熊猫相关联,成功打造IP形象,定位中高端,售价599元。国内头部家纺品牌罗莱家纺的爆款千鸟格慕斯绒四件套定位中高端,售价589元,同样也有较好的销量。而野兽派太极熊猫毯却凭借高颜值、文化故事和IP联名给消费者留下了更深印象,打动年轻消费者,成为国内绒毯花型的代表产品案例。
5.设计实践案例
5.1成功案例分析
根据2022年江南布衣年报书写,江南布衣的目标用户情感认同度提升了85%,客单价增加了25%。他们采用的营销策略是将敦煌壁画故事,转化成现代抽象的图案进行设计,打造了一系列的故事印花。本土品牌「密扇」将《山海经》的神兽纹样进行波普艺术化处理,结合AR技术实现纹样叙事性延展,使客单价提升为传统国风产品的2.3倍。GUCCI利用大数据抓取青年亚文化符号,通过算法生成具有数字原生代特质的迷幻图案,用数字印花实现了每季35%的爆款率。李宁“敦煌博物馆”联名系列,将飞天壁画色彩与运动装结合,溢价率达50%。2023年,山姆会员商店通过销售带有萌宠的印花绒毯“圣诞猫狗”,吸引到养宠人士,作为爆款的销售十分成功,也带动了近年店内其他绒毯花型的关注度和消费。
5.2现代纺织品花型中的情感化方法
对传统纹样进行拓扑学解构,保留文化识别度同时增强现代适用性。例如将云雷纹分解为模块化单元,允许消费者DIY重组。
运用生成式AI工具进行文化混搭实验,比如将青花瓷纹样与赛博朋克光影效果融合,创造新的情感共鸣点。
通过跨学科融合,心理学、神经科学等介入设计研究,通过眼动追踪、情感量表等工具量化消费者对图案的偏好与情绪反馈,做出适合的花型。通过设计环保主题花型(如再生纤维纹理、生态意象),契合消费者对“责任消费”——可持续消费的情感认同,推动品牌价值提升。
5.3现代纺织品花型设计的创新与思考
设计师需将自己重新定位为“情感工程师+文化翻译官”,通过“数据洞察-技术实现-故事包装”的步骤,将印花图案转化为消费者可感知的情绪价值。每季度可以进行市场调研和更新设计趋势,和企划、销售做好产品上市方面的沟通,形成动态迭代能力。
6.结语
6.1总结与收获
本研究证实,情感化的纺织品花型设计可通过“叙事性图案+情绪化色彩+文化符号”三重路径提升产品价值。通过“设计输出—消费者反馈—情感分析”形成闭环,建立花型设计与情感需求的关联。设计师可以通过市场调研和品牌案例分析,不断优化和更新纺织品的花型设计,让用户体验到更好的产品。
6.2研究的缺陷及后续研究展望
随着人口老龄化越来越强,老年人的纺织品消费能力持续提升,逐步成为新的消费增长潜力市场。他们对于情感危机的需求更高,主要的需求聚焦在安全感构建、适老化体验和怀旧情结上。当前研究未覆盖老年群体情感需求,未来可结合神经科学方法例如眼动实验,进一步深化研究。
参考文献
[1] Donald A. Norman, Emotional Design(2004): Why We Love (Or Hate) Everyday Things, Basic Books.
[2]艾媒咨询。 (2023). 中国“她经济”消费行为研究报告。
[3]Küller, R. et al. (2006). Color, arousal, and performance. Environment and Behavior, 38(3), 389-411.
[4]吴声(2025).场景革命:重构人与商业的连接 [M]. 机械工业出版社,10.
作者:赵欣彤
